首页 手机游戏 手机应用 专题合集 文章资讯 排行榜

首页

手机应用

Gemini

Gemini

今日首发

  • 类型:系统工具
  • 版本:v1.0.751104895
  • 大小:4.59M
  • 更新:2026-05-04
Gemini

应用截图

应用介绍

Gemini支持文本、语音、图片、视频多模态交互,提供智能问答、内容创作、行程规划、图像生成及视频剪辑功能,深度集成Google搜索、地图、Gmail等生态,实现跨设备同步与个性化服务。内置AI图像生成器与视频剪辑工具,整合全球实时信息,提供精准答案与结构化报告。覆盖45种语言可实时语音翻译与跨文化沟通,可自主执行多任务流程。

Gemini怎么删除对话

1.打开Gemini,在首页点击左上角对话按钮。

Gemini

2.在对话栏右侧点击更多按钮。

Gemini

3.长按要删除的对话框,点击删除按钮即可。

Gemini

Gemini如何使用

1.输入文字:直接键入问题或请求,例如“帮我写一封工作邮件”。

Gemini

2.语音提问:点击麦克风图标说话。

Gemini

3.上传图片:识别图像内容、帮你分析照片。

Gemini

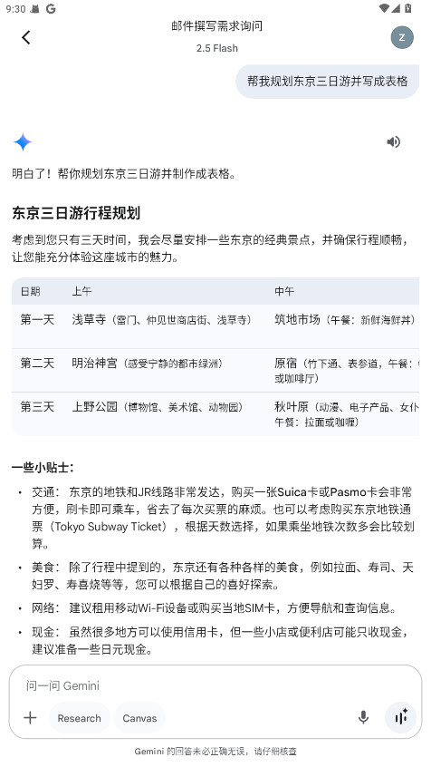
4.提出多步请求:如“帮我规划东京三日游并写成表格”。

Gemini

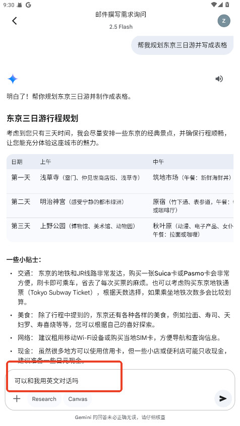
5.可使用中文或英文提问,支持多语言。

Gemini

Gemini的软件亮点

1、采用先进的AI技术对输入文本进行深度分析,支持润色、展开、缩写、延续等操作。

2、无论你是在寻找创作灵感,搭建对话场景,还是快速生成日常文案素材,软件都能帮你实现。

3、可根据用户需求,自动生成写作文案、现场脚本、演讲、工作总结、活动策划等多元化内容。

Gemini国内可以用吗

可以,只要下载谷歌三件套就可以使用,并且拥有中文的内容Gemini 应用是一款实验性 AI 助理。如果你选择启用Gemini应用,它将代替 Google助理成为手机上的主要助理。

目前 Gemini 应用尚不支持 Google 助理的部分语音功能,包括媒体控制、提醒和日常安排。

你可以在“设置”中切换回 Google 助理。Gemini 应用现已支持英语、西班牙语、法语、葡萄牙语、中文、日语、韩语等语言。

相关信息

相关专题

换一换
  • 高效率的AI智能工具
高效率的AI智能工具
高效率的AI智能工具

本站提供的高效率的AI智能工具深度融合自然语言处理、多模态交互与自动化技术,内容创作领域支持AI文案生成报告、小说、图生视频与音乐创作,热门特效模板可一键生成同款短视频,高效办公模块集成会议纪要自动总结、文档格式转换、PPT智能生成功能,支持实时跨语言翻译与多模态内容提取。智能学习板块提供数学推理、知识点解析、语言对话练习等等。

应用评价

发表评价

发言务必遵守国家网络文明发言规定