首页 手机游戏 手机应用 专题合集 文章资讯 排行榜

首页

手机应用

MultiTTS

MultiTTS

今日首发

  • 类型:系统工具
  • 版本:v1.3.2.5
  • 大小:52.01M
  • 更新:2025-10-08
MultiTTS

应用截图

应用介绍

MultiTTS支持文本转语音、多语言音色切换、自定义语音参数及背景音乐添加功能,提供角色管理、引擎扩展、音效试听及本地数据存储能力,兼容第三方阅读软件调用系统TTS引擎。完全本地化操作无需联网,内置数百种离线音源,涵盖男女声、童声、方言及明星语音,并可以进行语速、音量、音调调整及背景音乐混搭。

MultiTTS怎么导入语音包

1、打开MultiTTS,还需要下载音源包进行解压,可以用云盘进行打开。

2、默认是没有任何音源的。这时需要导入解压的两个音源。

3、这里需要再次注意:只能用系统文件管理导入,第三方文件管理软件导不了会出现导入失败的现象。

4、通过上面的方法导入两个音源后,可以看到这样就大功告成。

右边耳机小图标点击可以试听,这里不光有小爱同学上面的音源,而且还有各大明星、原神里面的游戏声源。点击即可切换任意音源。 我们长按发言人的头像还可以进行基本的编辑:语速、音量等等。

5、当你选了外语音源后,不管你手机页面展示的哪国文字,他都能给你随时口译成你选择的音源。甚至方言也可以转化出来!

MultiTTS怎么读小说

1、点击MultiTTS右上角的按钮选择导入语音包,等待一会就有数据了;导入成功之后,就能试听并编辑这些声音了,可以长按它们的头像,单独设置语速音量等参数;

2、要设置系统默认的TTS,可以右上角切换一下;

3、然后会弹出一个授权提醒,点击确定即可;

4、之后在其他看小说的软件里,选择用系统默认的TTS引擎或MultiTTS朗读就行;

5、不只是用来读小说,在其他可以自定义发声的软件也能正常使用。如果语速不对劲的话可以自己手动调整一下。

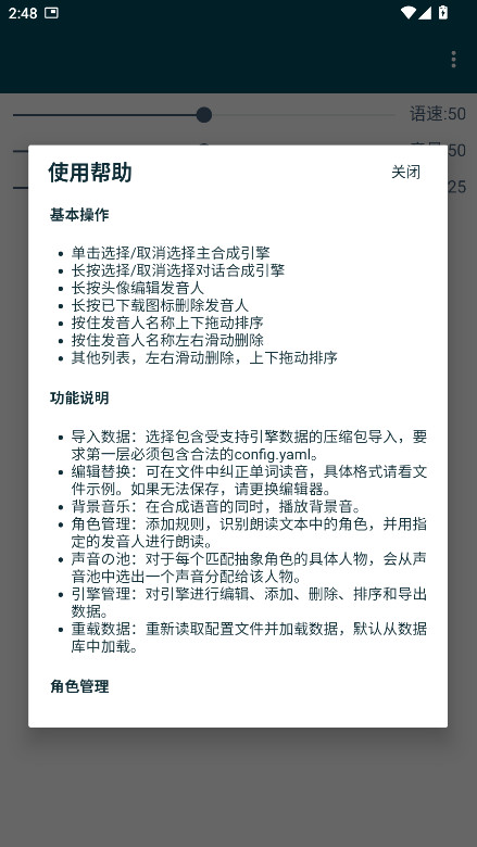
MultiTTS的使用说明

基本操作

单击选择主合成引擎

长按选择对话合成引擎

长按头像编辑发音人

长按已下载图标删除发音人

按住发音人名称上下拖动排序

按住发音人名称左右滑动删除

其他列表,左右滑动删除,上下拖动排序

功能说明

导入数据:选择包含受支持引擎数据的压缩包导入,要求第一层必须包含合法的config.yaml。

编辑替换:可在文件中纠正单词读音,具体格式请看文件示例。如果无法保存,请更换编辑器。

背景音乐:在合成语音的同时,播放背景音。

角色管理:添加规则,识别朗读文本中的角色,并用指定的发音人进行朗读。

引擎管理:对引擎进行编辑、添加、删除、排序和导出数据。

重载数据:重新读取配置文件并加载数据,默认从数据库中加载。

角色管理

前向匹配:匹配对话前的文本。

后向匹配:匹配对话后的文本。

匹配规则使用正则表达式。

软件会先进行所有前向匹配,在前向匹配没有结果时,才会进行后向匹配。

匹配规则为空或正则表达式错误时,会自动取消激活。

引擎管理

类型:引擎类型,目前仅支持添加http引擎。

代号:引擎的内部表示,请使用字母数字和下划线。

请求头:发送http请求时使用的请求头。

URL:http链接,java script表达式请用{{}}包裹。

URL中支持引用的值:

voiceCode:发音人代号

speakText:要合成的文本

speakSpeed:语速,取值0~100

speakVolume:音量,取值0~100

params:参数数组,对应发音人的参数,已进行分割

其他

如果应用被杀后台,请设置电池优化、后台运行、关联启动等权限。

导入压缩包时如果错误信息包含zip关键字,可能是下载压缩包时出错。

MultiTTS的软件特点

1.可自行对语音包引擎进行编辑、添加、删除、排序和导出数据;

2.在合未成语音的同时,可从本地文件中任选音乐播放来当作朗读BGM。

3.引入多种人物角色5规则,文本人物分析完成后可在角色管理中生成角色,并可用指定的发音人进行2朗读以及转发器(纯属高阶玩法)

4.新版本目前已支持大厂离破线语音及在线翻译发声引擎,包括微软、edge、百度、搜狗、小米、讯飞、字节跳动等引擎及火山、微软各语种等翻译(已作解详细整理并分门别类)。

5. 已支持@自定义导出DIY语音包(可搜索音色,下拉刷新可弹出导出界面)另外可查看软件的使用帮助了解更多详情。

MultiTTS的更新内容

v1.3.2.5版本

添加Sherpa-onnx库提升多语言模型兼容性

相关信息

应用评价

发表评价

发言务必遵守国家网络文明发言规定